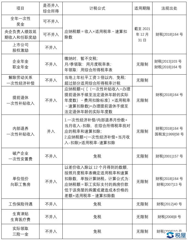
这些收入或免税,或不并入综合所得!
1.全年一次性奖金——可不并入综合所得
居民个人取得全年一次性奖金,符合《国家税务总局关于调整个人取得全年一次性奖金等计算征收个人所得税方法问题的通知》(国税发〔2005〕9号)规定的,在2021年12月31日前,可以选择不并入当年综合所得,以全年一次性奖金收入除以12个月得到的数额,按照本通知所附按月换算后的综合所得税率表(以下简称月度税率表),确定适用税率和速算扣除数,单独计算纳税。计算公式为:
应纳税额=全年一次性奖金收入×适用税率-速算扣除数
政策依据:
《财政部 税务总局关于个人所得税法修改后有关优惠政策衔接问题的通知》(财税[2018]164号)
2.央企负责人年度绩效薪金延期兑现收入和任期奖励——可不并入综合所得
中央企业负责人取得年度绩效薪金延期兑现收入和任期奖励,符合《国家税务总局关于中央企业负责人年度绩效薪金延期兑现收入和任期奖励征收个人所得税问题的通知》(国税发〔2007〕118号)规定的,在2021年12月31日前,可以选择不并入当年综合所得,以全年一次性奖金收入除以12个月得到的数额,按照本通知所附按月换算后的综合所得税率表(以下简称月度税率表),确定适用税率和速算扣除数,单独计算纳税。计算公式为:
应纳税额=全年一次性奖金收入×适用税率-速算扣除数
政策依据:
《财政部 税务总局关于个人所得税法修改后有关优惠政策衔接问题的通知》(财税[2018]164号)
3.符合条件的上市公司股权激励——不并入综合所得
居民个人取得股票期权、股票增值权、限制性股票、股权奖励等股权激励(以下简称股权激励),符合《财政部 国家税务总局关于个人股票期权所得征收个人所得税问题的通知》(财税〔2005〕35号)、《财政部 国家税务总局关于股票增值权所得和限制性股票所得征收个人所得税有关问题的通知》(财税〔2009〕5号)、《财政部 国家税务总局关于将国家自主创新示范区有关税收试点政策推广到全国范围实施的通知》(财税〔2015〕116号)第四条、《财政部 国家税务总局关于完善股权激励和技术入股有关所得税政策的通知》(财税〔2016〕101号)第四条第(一)项规定的相关条件的,在2021年12月31日前,不并入当年综合所得,全额单独适用综合所得税率表,计算纳税。计算公式为:
应纳税额=股权激励收入×适用税率-速算扣除数
居民个人一个纳税年度内取得两次以上(含两次)股权激励的,应合并按本通知第二条第(一)项规定计算纳税。
政策依据:
《财政部 税务总局关于个人所得税法修改后有关优惠政策衔接问题的通知》(财税[2018]164号)
4.企业年金和职业年金——缴纳时和投资收益暂不交税
缴纳环节:企业和事业单位(以下统称单位)根据国家有关政策规定的办法和标准,为在本单位任职或者受雇的全体职工缴付的企业年金或职业年金(以下统称年金)单位缴费部分,在计入个人账户时,个人暂不缴纳个人所得税。个人根据国家有关政策规定缴付的年金个人缴费部分,在不超过本人缴费工资计税基数的4%标准内的部分,暂从个人当期的应纳税所得额中扣除。
投资收益环节:年金基金投资运营收益分配计入个人账户时,个人暂不缴纳个人所得税。
领取环节:个人达到国家规定的退休年龄,领取的企业年金、职业年金,符合《财政部 人力资源社会保障部 国家税务总局关于企业年金职业年金个人所得税有关问题的通知》(财税〔2013〕103号)规定的,不并入综合所得,全额单独计算应纳税款。其中按月领取的,适用月度税率表计算纳税;按季领取的,平均分摊计入各月,按每月领取额适用月度税率表计算纳税;按年领取的,适用综合所得税率表计算纳税。
个人因出境定居而一次性领取的年金个人账户资金,或个人死亡后,其指定的受益人或法定继承人一次性领取的年金个人账户余额,适用综合所得税率表计算纳税。对个人除上述特殊原因外一次性领取年金个人账户资金或余额的,适用月度税率表计算纳税。
政策依据:
《财政部 税务总局关于个人所得税法修改后有关优惠政策衔接问题的通知》(财税[2018]164号)
《财政部 人力资源社会保障部 国家税务总局关于企业年金职业年金个人所得税有关问题的通知》(财税〔2013〕103号)
5.解除劳动关系取得的一次性经济补偿——3倍社平工资免税和不并入综合所得
个人与用人单位解除劳动关系取得一次性补偿收入(包括用人单位发放的经济补偿金、生活补助费和其他补助费),在当地上年职工平均工资3倍数额以内的部分,免征个人所得税;超过3倍数额的部分,不并入当年综合所得,单独适用综合所得税率表,计算纳税。
政策依据:
《财政部 税务总局关于个人所得税法修改后有关优惠政策衔接问题的通知》(财税[2018]164号)
6.提前退休取得一次性补贴收入——不并入综合所得
个人办理提前退休手续而取得的一次性补贴收入,应按照办理提前退休手续至法定离退休年龄之间实际年度数平均分摊,确定适用税率和速算扣除数,单独适用综合所得税率表,计算纳税。计算公式:
应纳税额={〔(一次性补贴收入÷办理提前退休手续至法定退休年龄的实际年度数)-费用扣除标准〕×适用税率-速算扣除数}×办理提前退休手续至法定退休年龄的实际年度数
政策依据:
《财政部 税务总局关于个人所得税法修改后有关优惠政策衔接问题的通知》(财税[2018]164号)
7.办理内部退养取得的一次性补贴收入——并入工资薪金计税
个人办理内部退养手续而取得的一次性补贴收入,按照《国家税务总局关于个人所得税有关政策问题的通知》(国税发〔1999〕58号)规定计算纳税。
实行内部退养的个人在其办理内部退养手续后至法定离退休年龄之间从原任职单位取得的工资、薪金,不属于离退休工资,应按“工资、薪金所得”项目计征个人所得税。
个人在办理内部退养手续后从原任职单位取得的一次性收人,应按办理内部退养手续后至法定离退休年龄之间的所属月份进行平均,并与领取当月的“工资、薪金”所得合并后减除当月费用扣除标准,以余额为基数确定适用税率,再将当月工资、薪金加上取得的一次性收人,减去费用扣除标准,按适用税率计征个人所得税。
政策依据:
《财政部 税务总局关于个人所得税法修改后有关优惠政策衔接问题的通知》(财税[2018]164号)
《国家税务总局关于个人所得税有关政策问题的通知》(国税发〔1999〕58号)
8.破产企业职工取得的一次性安置收入——免税
企业依照国家有关法律规定宣告破产,企业职工从该破产企业取得的一次性安置费收入,免征个人所得税。
政策依据:
《财政部 国家税务总局关于个人与用人单位解除劳动关系取得的一次性补偿收入征免个人所得税问题的通知》(财税[2001]157号)
9.取得单位低价售房的差价收入——不并入综合所得
单位按低于购置或建造成本价格出售住房给职工,职工因此而少支出的差价部分,符合《财政部 国家税务总局关于单位低价向职工售房有关个人所得税问题的通知》(财税〔2007〕13号)第二条规定的,不并入当年综合所得,以差价收入除以12个月得到的数额,按照月度税率表确定适用税率和速算扣除数,单独计算纳税。计算公式为:
应纳税额=职工实际支付的购房价款低于该房屋的购置或建造成本价格的差额×适用税率-速算扣除数
政策依据:
《财政部 税务总局关于个人所得税法修改后有关优惠政策衔接问题的通知》(财税[2018]164号)
10.取得的工伤保险待遇——免税
对工伤职工及其近亲属按照《工伤保险条例》(国务院令第586号)规定取得的工伤保险待遇,免征个人所得税。
政策依据:
《财政部 国家税务总局关于工伤职工取得的工伤保险待遇有关个人所得税政策的通知》(财税[2012]40号)
11.生育津贴、生育医疗费或其他属于生育保险性质的津贴、补贴——免税
生育妇女按照县级以上人民政府根据国家有关规定制定的生育保险办法,取得的生育津贴、生育医疗费或其他属于生育保险性质的津贴、补贴,免征个人所得税。
政策依据:
《财政部 国家税务总局关于生育津贴和生育医疗费有关个人所得税政策的通知》(财税[2008]8号)
12.实际领取的“三险一金”——免税
个人实际领(支)取原提存的基本养老保险金、基本医疗保险金、失业保险金和住房公积金时,免征个人所得税。
政策依据:
《财政部 国家税务总局关于基本养老保险费基本医疗保险费失业保险费住房公积金有关个人所得税政策的通知》(财税[2006]10号)
上述内容,小编整理成表格,供大家收藏以便查询:
