2020年04月15日
小规模纳税人注意这三种增值税减免账务处理的区别
截至2020年3月,小规模纳税人可能遇到以下三种完全不同的增值税优惠:
第一种:小规模纳税人月销售额未超过10万,或者季度销售额未超过30万,可以免征当月(当季)增值税;以下简称小微优惠。
第二种:疫情期间涉及到四类业务、一个地区的小规模纳税人可以免征当期增值税;这个需要说明,四类业务就是防控重点物资运输业务、公共交通业务、生活服务业务和邮政快递业务,这四类收入免征增值税;还有湖北地区小规模纳税人免征增值税。虽然属于不同政策,但在增值税上都属于同一类业务免税,我们将其放在一起;以下简称疫期免税。
第三种:疫情期间湖北以外的小规模纳税人征收率从3%降到1%。以下简称1%优惠。
这三种增值税优惠政策由于成因不同,表现不同,在落地运用时涉及到不同的具体操作方式,需要企业财务特别小心。
一、会计处理的不同

二、发票开具的不同

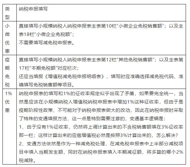
三、纳税申报不同

上一篇:挂靠业务全流程中的十三步会计核算及核算依据 下一篇:个税汇算清缴退的税,公司如何做账?